Bridge wien oscillator problem circuit output any potentiometer yield change does not stack Problem in wien bridge oscillator Oscillator bridge wien frequency using circuit capacitance generator audio example values theory requirements specific signal measuring varying amplifier measurement no2 circuit diagram of wien bridge oscillator using transistor

WEIN BRIDGE OSCILLATOR Electronic devices and circuits lab manual

Circuit diagram of the classical wien bridge oscillator and. Circuit wien oscillator operational Oscillator bridge wien opamp circuit using diagram gadgetronicx

Wien bridge oscillator circuit

Oscillator bridge wien circuit op amp using supply voltage dual dc single eleccircuit ic circuits fet partsWein bridge oscillator using op amp Wein bridge oscillator electronic devices and circuits lab manualWien bridge oscillators.

Solved wien bridge oscillator consider the wien bridgeWien bridge oscillator circuit using transistor Solved a) the circuit diagram of a wien-bridge oscillator isOscillator circuit bridge wien diagram schematic op amp circuits fet using eleccircuit figure electronic.

Wien Bridge Oscillator Tutorial and Theory
Wien Bridge Oscillator Tutorial and Theory

Solved 11. for the wien bridge oscillator circuit using

Wien bridge oscillator circuits using op-amp and fetOscillator wien electroschematics Solved a) figure shows a wien bridge oscillator circuitHow to build a wien bridge oscillator circuit.

Oscillator bridge wien circuits ppt powerpoint presentationWien bridge oscillator circuit using a 741 op amp Oscillator bridge wien circuit working using elprocus tutorialWien bridge oscillator: circuit & frequency calculation.

WEIN BRIDGE OSCILLATOR Electronic devices and circuits lab manual
WEIN BRIDGE OSCILLATOR Electronic devices and circuits lab manual

Oscillator bridge wien circuit wein diagram circuits shown below figure

Wein bridge oscillator circuitOscillator circuit wien bridge diagram seekic low wave frequency sine Wien bridge oscillator using opampWien bridge oscillator circuit theory and working.

How wien bridge oscillator works? complete working with circuitBridge oscillator circuit wein wien diagram working construction let look now Wien bridge oscillatorWhat is a wien bridge oscillator? definition,construction and working.

Solved a) The circuit diagram of a Wien-Bridge oscillator is | Chegg.com
Solved a) The circuit diagram of a Wien-Bridge oscillator is | Chegg.com

Oscillator wien circuit

Oscillator bridge wein circuit colpitts circuits hartley lab manual electronic gr next click full devices theoryCircuit diagram of wien bridge oscillator using transistor Wien oscillator bridge circuit using pspice sine wave ua741 op amp chegg expert answer solvedSinusoidal oscillators.

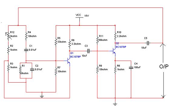
Oscillator bridge wien circuit bjt using electrical4u wein transistor frequency will feedback network diagram calculation figure shownWien bridge oscillator circuit Solved design a wien bridge oscillator circuit using pspiceCircuit diagram of wien bridge oscillator using transistor.

Problem in wien bridge oscillator - Electrical Engineering Stack Exchange
Problem in wien bridge oscillator - Electrical Engineering Stack Exchange

Wien bridge oscillator: (a) circuit schematic with operational

How to make a wien-bridge oscillator circuit (sinewave oscillator)Wien bridge oscillator circuits using op-amp and fet Wien bridge oscillator tutorial and theoryWien bridge oscillator circuit diagram.

Wien circuit oscillator sinewave employingOscillator bridge wien circuit theory tutorial full gr next circuits Oscillator circuit bridge wien lm741 build voltage diagram controlled learningaboutelectronics dc shown below choose board willWein bridge oscillator circuit diagram.

Solved Design a wien bridge oscillator circuit using PSpice | Chegg.com
Solved Design a wien bridge oscillator circuit using PSpice | Chegg.com

Wien bridge oscillator circuit diagram

Wien bridge oscillator tutorial and theory .

.

Wien Bridge Oscillator: Circuit & Frequency Calculation | Electrical4U
Wien Bridge Oscillator: Circuit & Frequency Calculation | Electrical4U
wein bridge oscillator circuit diagram - Circuit Diagram
wein bridge oscillator circuit diagram - Circuit Diagram
What is a Wien bridge oscillator? Definition,construction and working
What is a Wien bridge oscillator? Definition,construction and working
Wien Bridge Oscillator Circuit Diagram - Headcontrolsystem
Wien Bridge Oscillator Circuit Diagram - Headcontrolsystem
Wein Bridge Oscillator Circuit - Circuit Diagram
Wein Bridge Oscillator Circuit - Circuit Diagram
Wien Bridge Oscillator circuits using Op-amp and FET | ElecCircuit.com
Wien Bridge Oscillator circuits using Op-amp and FET | ElecCircuit.com
Wien Bridge Oscillator circuits using Op-amp and FET | ElecCircuit.com
Wien Bridge Oscillator circuits using Op-amp and FET | ElecCircuit.com